Коллекторный двигатель
Если движок таки коллекторный, рекомендуется привести в порядок коллектор и прилегающие к нему поверхности, почистив их до подключения мотора от графитовой пыли. Также перед тем как запустить двигатель от стиральной машины, имеет смысл решить, надо ли сделать подсоединения, меняющие направление вращения вала. Если это потребуется, делается возможным переключение щеток. Для коллекторного двигателя от старой стиральной машины характерно то, что щетки, а соответственно и ротор соединены последовательно со статором.
Это характерно как для двигателя от стиральной машины-автомата, так и для большинства коллекторных движков сетевого включения. Коллекторные двигатели всех бытовых электроприборов устроены одинаково. Для изменения направления вращения вала необходимо переключателем поменять местами клеммы щеток (т.е 1 и 2, как показывает схема подключения электродвигателя ниже).
Схема соединений в коллекторном движке
Скорость вращения и мощность двигателя стиральной машины с коллектором зависят от напряжения. Поэтому их легко можно регулировать диммером. Для этого клеммы 1 и 4 или 2 и 4, если клемма 2 в случае переключения займет место клеммы 1, подключают к диммеру и его регулятором подбирают необходимую скорость вращения вала. При непосредственном присоединении к сети обороты вала будут максимально большими. Коллекторный двигатель от стиральной машины-автомата управляется специальной схемой, во многом схожей с диммером.
Основное отличие в том, что в ней применен запуск циклов вращения от различных датчиков. В коллекторных движках более дорогих моделей стиральных машин может быть пара дополнительных проводов от тахогенератора. Поэтому перед тем как подключить двигатель от стиральной машины, их надо правильно определить. Хотя это не сложно сделать по меньшему сечению этих проводов.
В некоторых устройствах применялся электромагнитный тормоз. Он может добавлять еще два провода. Эту конструктивную особенность также надо учитывать, выполняя подключение двигателя от стиральной машины.
Использовать эти провода при подключении коллекторного движка к электросети не придется. Поэтому, если не предвидится каких-либо самоделок со схемой управления движком, эти провода можно просто отрезать, чтобы они не вносили путаницы. Длительное подключение электродвигателя стиральной машины к сети 220 В вызывает его значительный нагрев. Для нормальной работы, как изоляции, так и подшипников необходимо ограничивать их нагревание путем принудительного охлаждения. Поэтому рекомендуется надеть на вал движка крыльчатку и только после этого включить в работу.
Некоторые модели коллекторного двигателя от стиральной машины могут содержать еще одну пару проводов. Такой нюанс характерен для устройств с одним мотором, как правило, барабанного типа. Эти движки вращают барабан медленнее в процессе стирки и ускоренно при отжиме. Для этого они снабжаются двумя дополнительными выводами, которыми регулируется скорость вращения вала. Эти характеристики обычно отображает шильдик двигателя, пример которого показан далее на изображении. WASHING — это параметры режима стирки, а SPIN — режим отжима.
Двухрежимный коллекторный движок
По данным шильдика можно определить, на какое напряжение надо подключить мотор дополнительной обмоткой. Поскольку токи указаны одинаковые, а мощности при этом отличаются в 10 раз, очевидно, что на выводы движка, соответствующие режиму стирки, подается более низкое напряжение. Его примерная величина может быть получена путем деления указанной мощности (30 ватт) на указанную силу тока и поправочный коэффициент k. Его величину можно определить исходя из того, что другое значение мощности (300 ватт) получается, когда делается запуск движка при напряжении 220 В.
3*220*k = 300
k = 0,46
Величина k для режима WASHING может быть другой, но для начальной оценки величины напряжения такой вариант расчета вполне подходит.
Получаем
3*U*k = 30,
U = 22 В.
Реальную величину напряжения покажет экспериментальное подключение двигателя стиральной машины через трансформатор или ЛАТР. Если такой двойной режим будет нужен в какой-либо поделке, на основании показанных расчетов можно будет подобрать дополнительный низковольтный источник питания (обычно это трансформатор).
Особенности ремонта коллекторных приводов
У данного типа электромашин чаще возникают механические неисправности. Например, стирание щеток или засорение контактов коллектора. В таких ситуациях ремонт сводится к чистке контактного механизма или замене графитовых щеток.
Тестирование электрической части сводится к проверке сопротивления обмотки якоря. В этом случае щупы прибора двум соседним контактам (ламелям) коллектора, после снятия показаний производится измерение далее по кругу.

Отображенное сопротивление должно быть примерно одинаковым (с учетом погрешности прибора). Если наблюдается серьезное отклонение, то это говорит, что имеет место быть межвитковое КЗ или обрыв, следовательно, необходима перемотка.
Зачем нужно подключение двигателя?
Ответ на этот вопрос очень прост. Всё дело в том, что асинхронный электромотор от старой машинки может выступать в качестве мотора для других, полезных в быту, приборов. Например, из электродвигателя можно сделать небольшую пилу, которая мощно работает и очень хорошо поможет по хозяйству. При наличии самодельной пилы, не придется тратить деньги на покупку новой. Или триммер, которым можно будет шлифовать различные детали. Этот список можно продолжать бесконечно. Небольшой электромотор может быть установлен практически в любой прибор, который будет полезен в домашнем быту. Следует заметить также, что подключение двигателя возможно только в том случае, если электромотор исправно работает, все обмотки в норме, а также работает конденсатор, статор, ротор и коллектор.
Подводя итоги, можно сделать следующие выводы о том, как использовать мотор стиралки: каждый электродвигатель имеет свое количество фаз. От этого количества напрямую зависит способ подключения в сеть. Кроме того, у каждой обмотки электродвигателя есть своя пара. Соединяя обмотки, которые имеет мотор, формируется направление, в котором будет работать электродвигатель.
Подключение электромотора через микросхему
Прежде чем включить электромотор для стиральной машины, мы искали провода от таходатчика. Они пригодятся именно для такого способа реализации регулировки оборотов без потери мощности. Самостоятельно управлять скоростью мотора таходатчик не умеет – он выступает в роли посредника. Функция контроля возлагается на микросхему, запитанную от электросети и соединенную с катушкой, якорем и тахогенератором. Если подключить электромотор для стиральной машины таким образом, то можно тоже управлять вращением вала через специальный переключатель. Как проверить потерю мощности при увеличении нагрузки, мы уже знаем – также подставьте под шкив деревянный брусок. На мгновение обороты вала заметно снизятся, но потом скорость восстановится, даже несмотря на прикладываемые усилия.

Объясняется это тем, что в момент критического снижения оборотов из-за возросшей нагрузки таходатчик подает тревожный сигнал на микросхему, которая на него сразу же реагирует, увеличивая мощность и выравнивая скорость. Поэтому электромотор для стиральной машины практически не снижает оборотов. С таким регулятором может эффективно функционировать тот же дровокол или дробилка для зерна – достаточно подобрать подходящий двигатель.
Алгоритм работы подобных систем регулировки следующий:
- Определение количества заданных оборотов .
- Получение данных от таходатчика и запись их в регистре.
- Сравнение заданных и фактических оборотов исходя из показаний датчика.
- Если совпадают – не реагировать.
- При не совпадении в большую сторону – увеличить угол фазового среза системы импульсно-фазового управления на нужное значение (понижение мощности, напряжения и тока).
- Когда не сходятся в меньшую сторону – уменьшить угол фазового среза СИФУ на необходимое значение (повышение тока, мощности и напряжения).
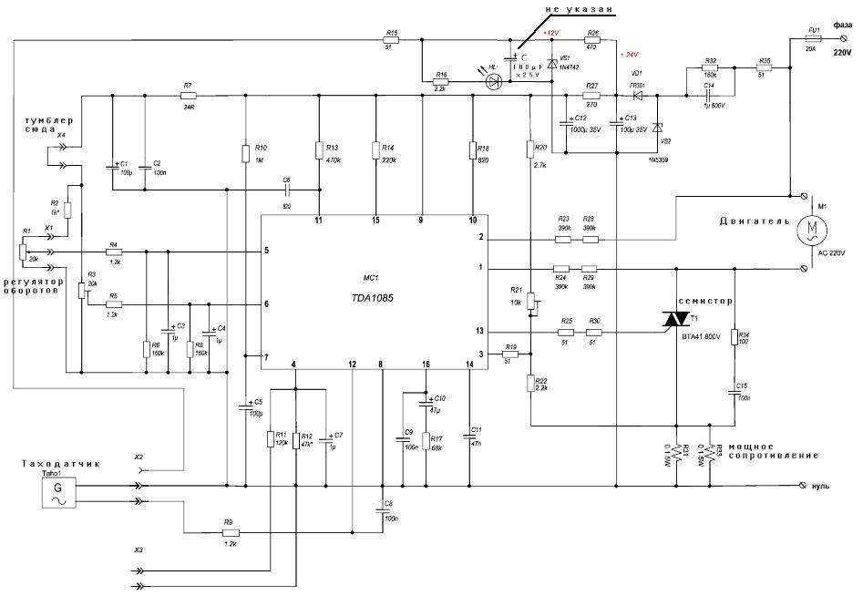
Это непрерывный циклический процесс. Когда электромотор для стиральной машины нагружается, автоматика самостоятельно решает – повысить напряжение или понизить. Сейчас с такой задачей может легко справится практически любой микроконтроллер. Но новые современные модели стоят порой дорого. Более дешевое решение – использовать готовую интегральную микросхему TDA1085. Сейчас она уже серийно не выпускается, поэтому основная сложность заключается в том, чтобы ее приобрести.
Подсоединить электромотор стиральной машины к TDA1085 можно по схеме, приведенной ниже.

Условные обозначения здесь следующие:
- M – вывод на электромотор для стиральной машины;
- АС – выход к электросети переменного тока 220B;
- T – подсоединение таходатчика;
- R0/R1/R2 – регулировка оборотов текущих, минимальных и максимальных соответственно;
- R3 – для регулировки в случае неравномерной работы двигателя.
Если вы решили использовать коллекторный электромотор для стиральной машины, то следует помнить, что его конструкция предполагает наличие высоких оборотов. Нормальной работы на малых оборотах часто не удается достичь даже при подключении специального регулятора. Здесь может помочь применение зубчатой или ременной передачи.
Плата регулировки оборотов двигателя от стиральной машины
Часто случается так, что стиральные машины выходят из строя. Происходит это по множеству причин, но сейчас не об этом. В большинстве случаев, стиралки идут в утиль вместе со всеми узлами и деталями. Однако, не стоит торопиться.
Если барабан, корпус и другие мелкие детали практически никуда не приспособить, то двигатель можно установить много куда:
1.Самодельные точильные станки (карбороны);
2.Деревообрабатывающее оборудование;
3.Самодельные граверы;
4.И т.д., и т.п.
Практически весь электроинструмент строится на базе универсальных коллекторных двигателей, которые и устанавливаются в стиралки.
Правда, есть одна очень важная деталь – подключить двигатель стиральной машины напрямую к целевому прибору можно, но возникнет ряд проблем.
Проблемы использования двигателей стиралок
- Во-первых, он слишком оборотистый (не везде нужны 3000 оборотов в минуту).
- Во-вторых, даже если дать максимум, то значительно возрастут вибрации, а это дополнительные проблемы со станиной и т.п.
- В-третьих, зачастую плавное регулирование оборотов оказывается весьма полезным в работе конечного агрегата.
- В-четвертых, двигатели стиралок оснащаются таходатчиками (это элементы, конструктивно совмещенные с двигателем, они необходимы для контроля оборотов вала, скорость вращения пропорционально влияет на выходное напряжение таходатчика), что значительно усложняет процесс подключения и проектирования схемы управления.
Рис. 1. Таходатчик
Встроенную плату из стиральной машины использовать с большой вероятностью не получится, поэтому логичным является вывод о необходимости покупки готовой платы.
Однако, после изучения стоимости готовых решений оказывается, что проще приобрести весь готовый прибор, чем «изобретать свой велосипед».
Поэтому многие выбирают самостоятельную сборку такой платы.
Регулировка оборотов двигателя стиральной машины своими руками
Простая регулировка напряжения на обмотках двигателя тоже сможет управлять оборотами, правда такой подход нежизнеспособен в реальных условиях, так как под нагрузкой на малых оборотах двигатель будет показывать малую мощность, а значит, его крутящий момент будет очень маленьким.
Правильный выход из данной ситуации – использование специальных контроллеров, которые будут управлять валом на основе данных с таходатчика.
Один из наиболее популярных подходов – схема на базе TDA1085 (этот микроконтроллер используется многими производителями бытовой техники для управления электродвигателями, в качестве аналога можно рассмотреть российскую микросхему КС1027ХА4).
Сама схема выглядит следующим образом.
Рис. 2. Микросхема КС1027ХА4
Вариант печатной платы представлен ниже (вы можете спроектировать свой вариант).
Рис. 3. Вариант печатной платы
За регулировку оборотов будет отвечать резистор R17.
Изменить диапазон частот вращения путем экспериментального подбора значения конденсатора C14.
Сам двигатель подключается к сети не напрямую, а через трансформатор мощностью более 200 Вт и выходным напряжением около 60 В (±10 В).
Если вам нужно прямое питание от сети 220 В, то можно рассмотреть применение следующей схемы.
Рис. 4. Схема для сети 220 В
Она построена на базе все той же TDA1085.
Схема регулирования оборотов коллекторных двигателей без микросхем
От 600 оборотов в минуту.
Рис. 5. Схема регулирования оборотов коллекторных двигателей без микросхем от 600 оборотов в минуту
Данная схема наиболее безопасна для пользователей, так как потенциометр отвязан от сети переменного тока.
Семистор необходимо смонтировать на теплоотводе.
Вариация исходной схемы с регулировкой от 200 оборотов в минуту.
Рис. 6. Схема регулирования оборотов коллекторных двигателей без микросхем от 200 оборотов в минуту
К ее недостаткам следует отнести то, что потенциометр подключается к сети переменного тока, а значит, есть риск поражения током. Используйте модели с пластиковыми ручками регулировки!
Всегда сохраняется риск «разноса» двигателя, когда регулятор выходит из строя и вал начинает вращаться с максимальной скоростью. Поэтому предусмотрите быстрое аварийное отключение агрегата и укрепите каркас, в котором будет устанавливаться движок. На всякий случай.
С чего обязательно следует начинать подключение двигателя: 2 важных момента, проверенные временем
Перед первым включением любого электродвигателя необходимо уточнить его устройство: конструкцию статора и ротора, состояние подшипников.

На собственном и чужом опыте могу заверить, что проще раскрутить несколько гаек, осмотреть внутреннюю конструкцию, выявить дефекты на начальном этапе и устранить их, чем после запуска в непродолжительную работу заниматься сложным ремонтом, который можно было предотвратить.
Важное предупреждение
Начинающие электрики довольно часто сами создают неисправности двигателя, нарушая технологию его разборки, работая обычным молотком: разбивают грани вала.
Для сохранения структуры деталей без их повреждения необходимо использовать специальный съемник подшипников электродвигателя.

В самом крайнем случае, когда его нет, удары молотком наносят через толстые пластины из мягкого металла (медь, алюминий) или плотную сухую древесину (яблоня, груша, дуб).
Как состояние подшипников влияет на работу двигателя
Любой асинхронный электродвигатель (АД) имеет ротор с короткозамкнутыми обмотками. В них наводится ток, создающий магнитный поток, взаимодействующий с вращающимся магнитным полем статора, которое и является его источником движения.
Ротор внутри корпуса крепится на подшипниках. Их состояние сильно влияет на качество вращения. Они призваны обеспечить легкое скольжение вала без люфтов и биений. Любые нарушения недопустимы.
Дело в том, что обмотку статора можно рассматривать как обыкновенный электромагнит. Если у ротора разбиты подшипники, то он под действием магнитного поля станет притягиваться, приближаясь к статорной обмотке.
Зазор между вращающейся и стационарной частями очень маленький. Поэтому касания или биения ротора могут задевать, царапать, деформировать статорные обмотки, безвозвратно повреждая их. Ремонт потребует полной перемотки статора, а это весьма сложная работа.
Особенности работы коллекторных двигателей
В коллекторном двигателе не слишком полюсов на статоре. Если говорить точнее, всего два — северный и южный. Магнитное поле в противовес асинхронным двигателям здесь не вращается. Вместо этого меняется положение полюсов на роторе. Подобное положение дел обеспечивается тем, что щётки постепенно движутся по секциям медного барабана. Особой намоткой катушек обеспечивается должное распределение. Полюса словно скользят по кругу ротора, толкая его в нужном направлении.
Для обеспечения режима реверса достаточно поменять полярность питания любой обмотки. Ротор в этом случае называется якорем, а статор – возбудителем. Включать эти цепи допустимо параллельно друг другу либо последовательно. И тогда начнут значительно изменяться характеристики прибора. Это описывается механическими характеристиками, взгляните на прилагающийся рисунок, чтобы представить утверждаемое. Здесь условно показаны графики для двух случаев:

График изменения характеристик прибора
При параллельном питании возбудителя (статора) и якоря (ротора) коллекторного двигателя постоянным током его механическая характеристика почти горизонтальна. Это значит, что при изменении нагрузки на вал сохраняется номинальная частота вращения вала. Это применяется на обрабатывающих станках, где изменение оборотов не лучшим образом сказывается на качестве. В результате деталь вращается при касании её резцом резво, как при старте. Если препятствующий момент слишком возрастает, происходит срыв движения. Двигатель останавливается. Резюме: если хотите двигатель от пылесоса применить для создания металлообрабатывающего (токарного) станка, предлагается обмотки соединить параллельно, ведь в бытовой технике доминирует иной тип включения. Причём ситуация объяснима. При параллельном питании обмоток переменным током образуется слишком большое индуктивное сопротивление
Указанную методику следует применять с осторожностью.
При последовательном питании ротора и статора у коллекторного двигателя появляется прелестное свойство – большой крутящий момент на старте. Такое качество активно используется для страгивания трамваев, троллейбусов и, вероятно, электропоездов
Главное, что при увеличении нагрузки обороты не срываются. Если запустить в таком режиме коллекторный двигатель на холостом ходу, скорость вращения вала будет расти безмерно. Если мощность мала – десятки Вт – беспокоиться не стоит: сила трения подшипников и щёток, возрастание токов индукции и явление перемагничивания сердечника вкупе затормозят рост на конкретном значении. В случае промышленных агрегатов либо упомянутого пылесоса, когда его двигатель извлекли из корпуса, повышение скорости идёт лавинообразно. Центробежная сила оказывается столь велика, что нагрузки способны разорвать якорь. Поосторожнее при запуске коллекторных двигателей с последовательным возбуждением.
Практическое применение
Как я уже говорил, такие двигатели мне встречались в советских станках, которые я восстанавливал.
А именно – циркулярный деревообрабатывающий станок ЦА-2А-1, там используется двухскоростной асинхронный двигатель 4АМ100L8/4У3. Его основные параметры – первая скорость (треугольник) 700 об/мин, ток 5,0А, мощность 1,4 кВт, звёзды – 1410 об/мин, ток 5,0 А, мощность 2,4 кВт.
Меня просили сделать несколько скоростей, для разной древесины и для разной остроты циркулярной пилы. Но увы – без преобразователя частоты здесь не обойтись.
Другой старичок – токарный станок спец.исполнения УТ16П, там стоит двигатель 720/1440 об/мин, 8,9/11 А, 3,2/5,3 кВт:
Шильдик двухскоростного электродвигателя 11 кВт токарного станка
Переключение также переключателем, а схема станка выглядит так:
схема электрическая токарного станка
В этой схеме есть ошибка, как раз по теме статьи. Во первых, переключение скоростей осуществляется не реле Р2, а выключателем В2. А второе (и главное) – схема переключения абсолютно не соответствует реальности. И она меня сбила с толку, я пытался подключить по ней. Пока не сотворил вот такую схему:
Реальная схема включения двухскоростного двигателя токарного станка УТ16П
Дополнительно – внешний вид и расположение элементов электросхемы.
схема токарного станка – внешний вид
схема электрическая токарного станка – расположение элементов
На этом всё.
Друзья! Кому попадаются такие станки и двигателя, пишите, делитесь опытом, задавайте вопросы, буду рад!
Обновление Март 2017
Выкладываю фото и схемы практического включения двухскоростного электродвигателя.
Двигатель работает на гидростанции. На пониженной скорости он дает малое давление, позволяющее управлять механизмами с гидравлическим приводом более точно. На повышенной скорости – давление возрастает примерно в 2 раза, и скорость перемещения соответственно.
Борно двухскоростного двигателя – на клеммы приходят 6 проводов
Схема двухскоростного двигателя
Двухскоростной двигатель гидростанции
Контакторы двухскоростного двигателя. Левый включает в треугольник (низкая скорость), правые – двойная звезда
Мотор-автоматы. Видно, что ток треугольника – до 8А, ток звезд – до 13А
Схема включения силовой части двигателя Даландера.
Схема включения части управления двухскоростного двигателя Даландера.
Коротко о схеме включения двигателя Даландера.
Двигатель включается через реле времени с задержкой отключения.
Реле времени 215А2 включается сразу, а отключается через 5 секунд. Это нужно, чтобы двигатель и контакторы не дергать по пустякам, и кратковременные остановки гидравлических перемещений не отключали двигатель гидростанции.
Далее реле 261К0 включает режим работы треугольник, реле 261К1 – звёзды.
Вторая жизнь двигателя старой стиральной машинки
Рабочий двигатель старой стиральной машинки коллекторного типа можно использовать, сконструировав разнообразные полезные приборы. Некоторые из них рассмотрим в этой статье.
Точильный станок
Точильный станок — прибор полезный в любом хозяйстве.
Его может сделать любой мужчина, если в распоряжении есть рабочий двигатель от стиральной машины автомат «Индезит», «Аристон» или любой другой.
При креплении точильного камня к двигателю может возникнуть проблема — отверстие на камне может отличаться от диаметра вала эл. мотора.
В этом случае понадобится дополнительная деталь, которая вытачивается специально. Такой переходник сможет сделать любой токарь. Для этого ему нужно знать диаметр вала.
В наличии должен быть не только переходник. Должны присутствовать специальный болт, гайка, шайба.
Резьбу на гайке необходимо нарезать в зависимости от того, в какую сторону будет вращаться двигатель.
Для вращения по часовой стрелке резьбу необходимо нарезать левостороннюю, против часовой стрелки — правостороннюю.
Если есть гайка с резьбой, но она не подходит по своему направлению, можно изменить направление вращения. Для этого необходимо поменять местами провода обмотки.
После подключения рабочей обмотки к сети 220, пусковую пару необходимо подключить к рабочей катушке.
Второй конец нужно кратковременно приложить к выводу обмотки. Движение коллекторного эл. мотора начнется в одну из сторон.
После смены мест выводов пусковой обмотки направление двигателя сменится на противоположное.
Вращение двигателя можно поменять, не используя конденсатор. В этом случае после того, как рабочая обмотка будет подключена к 220 В, камень резко прокрутить в необходимую сторону.
Двигатель запустится и станок будет работать.
Не стоит использовать эл. моторы, имеющие высокую мощность. Для точильного станка вполне достаточно двигателя, который выдерживает напряжение 150-200В.
Наждачный камень должен вращаться с частотой не более 3000 оборотов в минуту. Если частота вращения будет выше, есть риск того, что точильный камень разорвется.
Если использовать такой станок дома, то специалисты рекомендуют использовать мотор с частотой 1000 оборотов в минуту.
Самодельный точильный станок необходимо обеспечить дополнительными элементами, которые защитят работающего за ним человека от пыли, частиц камня.
В качестве кожуха может выступать кусок металла, имеющий толщину около 2 мм.
Вибростол
Применив мотор от стиральной машинки автомат «Аристон», «Ардо» или другой модели, можно сконструировать вибростол.
Он пригодится, если в планах есть устройство для создания плитки. Ею можно выложить двор в своем доме, садовые дорожки.
Вибростол — конструкция несложная. Он состоит из ровной плиты, которая скреплена подвижными соединениями с основанием. Движение коллекторного мотора приводит в движение плиту.
В результате из бетона в формах выходит воздух, качество плитки улучшается.
Положение коллекторного мотора должна определять схема. Если установить эл. мотор не в то место, то стол не сможет работать правильно, качественной плитки не получится.
Бетономешалка
Двигатель от старой машинки можно использовать для создания бетономешалки. Такое изделие не подойдет для промышленных объемов, но вот для нужд собственного двора вполне приемлемо.
Чтобы стиральную машину превратить в бетономешалку, понадобится не только двигатель, но и бак.
Лопасти соорудить просто. Достаточно взять стальную полосу, толщина которой около 5 мм, отрезать от нее необходимое количество, согнуть и две лопасти расположить так, чтобы они составляли прямой угол.
Когда лопасти готовы, их необходимо присоединить к баку через отверстие, где ранее был активатор.
Отверстие в баке, через которое сливалась вода, необходимо закрыть. Если все получилось сделать правильно, можно приступать к подключению двигателя.
В зависимости от того, какой объем бетона планируется замешивать, выбирается мощность двигателя. Если нужно будет замесить небольшое количество, то можно установить мотор однофазный.
Если объемы будут больше, то стоит установить эл. мотор от стиральной машинки более мощный.
Не стоит забывать и о ременной передаче, которая была в машинке. Ее рекомендуется заменить на редуктор. Он понизит обороты двигателя, в то же время обороты будут низкими.
Однофазный электродвигатель с асимметричным магнитопроводом статора
Статор
такого однофазного двигателя выполняется с ярко выраженными полюсами на не симметричном шихтованном сердечнике.Ротор — короткозамкнутый типа «беличья клетка».
Данный электродвигатель для работы не требует использования фазосдвигающих элементов. Недостатком данного двигателя является низкий КПД.
Однофазный двигатель работает за счет переменного электрического тока и подключается к сетям с одной фазой. Сеть должна иметь напряжение 220 Вольт и частоту, равную 50 Герц.

Электромоторы этого типа находят применение в основном в маломощных устройствах:
- Бытовой технике.
- Вентиляторах низкой мощности.
- Насосах.
- Станках для обработки сырья и т. п.
Выпускаются модели с мощностью от 5 Вт до 10 кВт.
Значения КПД, мощности и пускового момента, у однофазных моторов существенно ниже, чем у трехфазных устройств тех же размеров. Перегрузочная способность также выше у двигателей с 3 фазами. Так, мощность однофазного механизма не превышает 70% мощности трехфазного того же размера.

устройство
Устройство:
- Фактически имеет 2 фазы, но работу выполняет лишь одна из них, поэтому мотор называют однофазным.
- Как и все электромашины, однофазный двигатель состоит из 2 частей: неподвижной (статор) и подвижной (ротор).
- Представляет собой асинхронный электромотор, на неподвижной составляющей которого имеется одна рабочая обмотка, подключаемая к источнику однофазного переменного тока.
К сильным сторонам двигателя данного типа можно отнести простоту конструкции, представляющую собой ротор с короткозамкнутой обмоткой. К недостаткам – низкие значения пускового момента и КПД.
Главный минус однофазного тока – невозможность генерирования им магнитного поля, выполняющего вращение. Поэтому однофазный электромотор не запустится сам по себе при подключении к сети.
В теории электрических машин, действует правило: чтобы возникло магнитное поле, вращающее ротор, на статоре должно быть по крайней мере 2 обмотки (фазы). Требуется также смещение одной обмотки на некоторый угол относительно другой.
Во время работы, происходит обтекание обмоток переменными электрическими полями:
- В соответствии с этим, на неподвижном участке однофазного мотора расположена так называемая пусковая обмотка. Она смещена на 90 градусов по отношению к рабочей обмотке.
- Сдвиг токов можно получить, включив в цепь фазосдвигающее звено. Для этого могут использоваться активные резисторы, катушки индуктивности и конденсаторы.
- В качестве основы для статора и ротора используется электротехническая сталь 2212.





































